太阳城集团官网-太阳城官网_百家乐技巧_全讯网五湖四海 (中国)·官方网站

學術

導航菜單

鄭玉新、唐敬龍教授團隊在《ACS Nano》發表最新研究成果

作者:    來源:公共衛生學院      編輯:王沛然   日期:2024年01月03日 14:38   閱讀:1

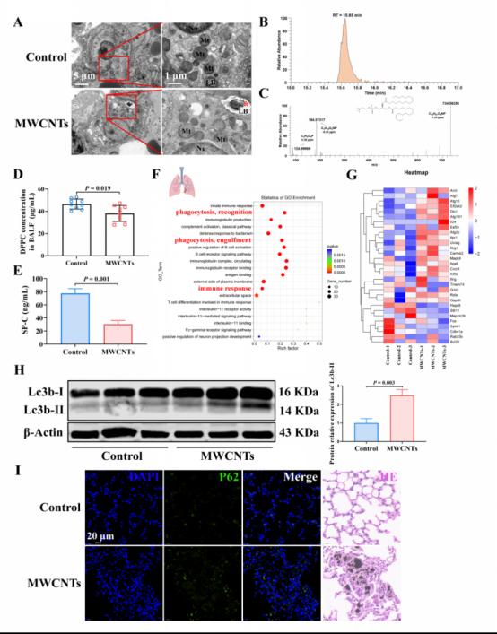
新聞網訊 近日,我校公共衛生學院院長鄭玉新、院長助理唐敬龍與北京科技大學、青島大學附屬醫院等單位合作,闡釋了碳納米管可以引起肺表面活性物質紊亂介導肺纖維化的發生。相關工作以“Pulmonary surfactant homeostasis dysfunction mediates multiwalled carbon nanotubes induced lung fibrosis via elevating surface tension”為題發表在《ACS Nano》(DOI: 10.1021/acsnano.3c05956)。

該研究利用受限液滴表面張力系統揭示了碳納米管直接作用肺表面活性物質,改變肺表面張力。同時,吸入的碳納米管引起II型肺泡上皮細胞自噬紊亂,進而導致肺表面活性物質的分泌減少。通過這兩種途徑引起肺表面活性物質紊亂,能夠通過外源補充肺表面活性物質,減緩其介導的肺纖維化程度。

MWCNTs暴露可引起II型肺泡上皮細胞中板層小體(II型肺泡上皮細胞儲存和分泌肺表面活性物質的特有細胞器)出現空泡化改變,同時肺泡灌洗液中DPPC(肺表面活性物質中磷脂的主要成分)和SP-C(肺表面活性物質中的肺表面活性蛋白)含量均顯著降低。進一步分析作用機制發現,MWNCTs引起Lc3b-II及p62蛋白表達水平升高,表明MWCNTs暴露可引起自噬流阻斷。進一步通過體外研究分析自噬流阻斷原因,發現MWNCTs可通過作用于溶酶體,引起溶酶體pH值降低及損傷,影響自噬溶酶體形成,導致自噬功能障礙,進而誘發肺表面活性物質的分泌減少。最后為進一步確證肺表面活性物質與MWNCTs誘導的肺纖維化之間的關聯,研究者通過外源補充肺表面活性物質(Curosurf),發現肺表面活性物質可以有效改善MWNCTs吸入暴露引起的肺纖維化程度,表明肺表面活性物質的損傷是MWNCTs引起肺纖維化的重要誘因。

該研究首次從肺表面活性物質的角度探討MWCNTs吸入暴露致肺纖維化的分子機制,建立了受損的板層小體、肺表面活性物質和肺纖維化之間的直接機制聯系,表明肺表面活性物質具有作為進一步干預MWCNTs致肺纖維化或緩解相關癥狀的潛在作用靶點。這一發現為進一步闡明MWCNTs誘導肺纖維化的分子機制開辟了新的途徑,也為評估MWCNTs誘發肺纖維化的暴露風險及揭示其毒理學機制提供了重要依據,有助于推動相關職業和環境暴露接觸限值的制定。


    

< 上一篇:孫勇教授團隊在《JACS》發表最新研究成果 下一篇:我校入選第三批國家語言文字推廣基地 >
歡迎關注青島大學公眾號
  •  

    電話:(86)-532-85951111

  •  

    傳真:(86)-532-85953085

  •  

    校長信箱:xiaozhang@qdu.edu.cn

  •  

    書記信箱:shuji@qdu.edu.cn

  •  

    地址:青島市寧夏路308號

  • 意見反饋

版權所有 ? 青島大學                 魯 ICP 備案 05001947 號 - 4         魯公網安備 37021202000856號     

百家乐官网suncity| 百佬汇百家乐官网的玩法技巧和规则 | 大三元百家乐官网的玩法技巧和规则| 百家乐官网赌牌技巧| 大发888娱乐平台下注| 深圳百家乐的玩法技巧和规则 | 百家乐官网娱乐城提款| 百家乐平注法到656| 太阳城洋伞| 新彩百家乐的玩法技巧和规则| 大发888 casino exe| 全讯网博客| 大发888真钱娱乐城| 百家乐官网和怎么算输赢| 百家乐官网合法| 百家乐官网技真人荷官| 百家乐官网视频二人雀神| A8百家乐官网娱乐场| 六合彩网址| 汤阴县| 百家乐官网全讯网娱乐城| 百家乐官网防伪筹码套装| 七胜百家乐官网娱乐场| 实战百家乐官网十大取胜原因百分百战胜百家乐官网不买币不吹牛只你能做到按我说的.百家乐官网基本规则 | 百家乐官网玩法介绍图片| 百家乐官网技巧之微笑心法 | 百家乐网盛世三国| 百家乐看盘技巧| 百家乐路技巧| 德晋百家乐的玩法技巧和规则 | 百家乐假在哪里| 赌百家乐怎样能赢| 全讯网六仔开奖| 大发888娱乐城备用| 宜君县| 新天地百家乐官网的玩法技巧和规则 | 申博太阳城娱乐网| 百家乐玩法| 盐亭县| 澳门百家乐官网赌场| 百家乐怎赌才赢钱|